近日,广东省卫健委组织制定了《三级医院评审标准(2022年版)广东省综合和专科医院实施细则》(以下简称《广东省2022年版实施细则》)。其中,专科医院包括职业病、心血管、口腔、眼科、妇产儿童、儿童、皮肤病、传染病、康复、肿瘤、精神专科等。
CDSreport注意到,无论是针对综合医院,还是专科医院,加强信息化建设已成为“一票否决项”。相比于国家和其他地区的实施细则,《广东省2022年版实施细则》更注重数据的利用。
01
电子病历4级 + 互联互通4级
和多数在2023年更新三级医院评审标准的地区一样,广东省在前置条件上也提出了对医院信息化建设的要求,并将“未达到电子病历评级4级以上”作为前置条件。其实此前的《三级医院评审标准(2020年版)广东省实施细则》就已将“未达到电子病历评级4级以上”作为了前置条件,只是加了一个时间限制——“2021年以后”。
与其他地区相比,《广东省2022年版实施细则》前置条件中关于信息化建设的“一票否决项”还包括,“未加强医院信息化建设,医疗服务全流程未应用电子健康码、未建成互联网医院、未接入省(市)级全面健康平台并按省平台要求的采集方式上报数据”。
此外,在第三部分现场检查的第二章临床服务质量与安全管理中也有关于电子病历的相关要求:医院信息平台建立以电子病历数据为基础,充分利用信息化手段开展医疗质量管理与控制。在电子病历的应用上,该实施细则还要求医院“电子病历具备病案质控功能”“实现电子病历信息化诊疗服务全覆盖,保障临床诊疗决策支持功能”并对临床决策支持功能“有定期自查、总结分析”。
在现场检查部分,“医院信息互联互通标准化成熟度测评4级水平”也是检查项目之一,并在信息管理章节中明确了数据互联互通、交互共享的范围:围绕新发传染病预防控制、公共卫生突发事件应急处置内容,按照要求向属地卫生健康行政部门报告情况,与公共卫生专业机构共享相关数据;围绕老年人、慢性病患者、孕产妇、0~6岁儿童、结核病患者等重点人群健康管理,与基层医疗卫生机构共享相关数据;在医院开发或设计信息系统过程中,提供共享对接公共卫生相关信息的功能接口,并已完成医院信息系统与中国预防控制信息系统信息自动衔接功能;实现医院与疾控机构之间传染病病例和症候群监测、病原体检测和诊断等数据交换。
02
强调通过数据或案例体现改进效果
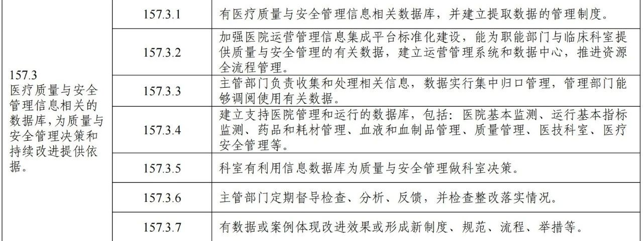
《广东省2022年版实施细则》中对于数据的应用要求遍布各个环节,以方便科室、主管部门等制定临床和管理决策。例如在现场检查的信息管理中提出,医院要“建立医疗质量与安全管理信息相关的数据库,为质量与安全管理决策和持续改进提供依据”,数据库的内容包括医院基本监测、运行基本指标监测、药品和耗材管理、血液和血制品管理、质量管理、医技科室、医疗安全管理等。

相比于国家版较为概括性的要求和描述,《广东省2022年版实施细则》对各个环节从管理制度、实施、目标、过程分析等方面均提出详细要求。
以“临床检验部门设施布局”的要求为例,在实验室检测能力上,明确其应具备新冠病毒、流感病毒、登革病毒、肠道病毒、轮状病毒等常见病原体的检测能力;在急诊检验上,要求三大常规项目报告时间≤30分钟,凝血、血型项目≤60分钟,急诊生化和免疫项目报告时间≤2小时。此外,还要求科室应有自查,主管部门定期督导检查,并至少每半年一次向临床征求对项目设置合理化的意见,确保检验项目满足临床需求。对于检验项目、设备、试剂管理,病理部门设置、病理学诊断项目管理、医学影像部门设施布局等,均有多条细化的管理要求。

此外,现场检查的各项指标更加侧重关键环节和过程的质量控制,要求任务落实到个人,并有案例体现整改和改进效果。例如,多个指标提到“有专人负责……”“有指定部门负责……”“有数据或案例体现改进效果”等。

03
最详细的病历管理要求
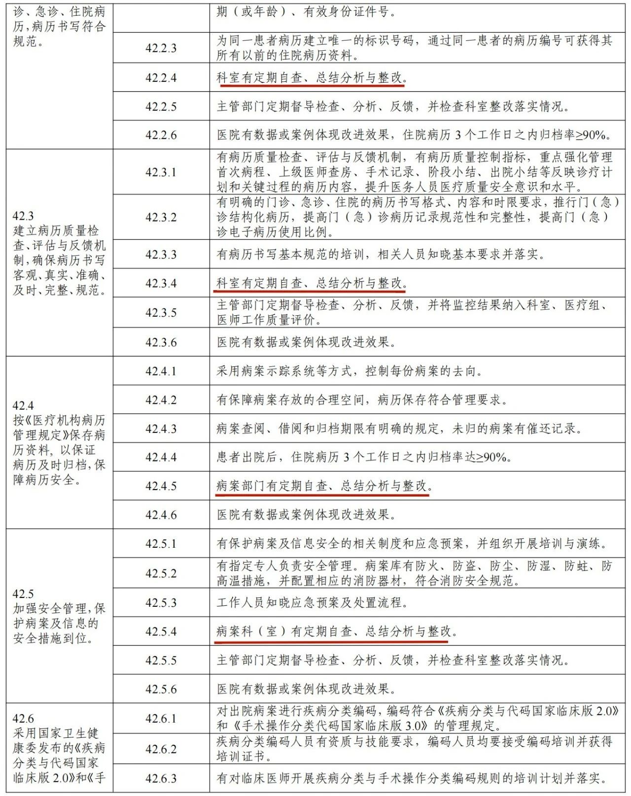
相比于国家版和其他地区的版本,《广东省2022年版实施细则》在病历管理的要求上更加细化。从病历管理制度、书写规范、质量控制机制、病历归档、安全管理、编码规则、信息查询、病案服务管理制度、病案委员会等9个方面细化了病历管理的要求。
相比于2020年版本,《广东省2022年版实施细则》关于病历质量检查、评估方面的要求也更为细化,例如,“重点强化管理首次病程、上级医师查房、手术记录、阶段小结、出院小结等反映诊疗计划和关键过程的病历内容,提升医务人员医疗质量安全意识和水平”“推行门(急)诊结构化病历,提高门(急)诊病历记录规范性和完整性,提高门(急)诊电子病历使用比例”等。


在病历的管理上,《广东省2022年版实施细则》更强调数据的利用,其中多次提到“医院病案科(室)要有定期自查、总结分析与整改”,并且要求“有数据或案例体现改进效果”。针对部分指标,还提出了质控目标,如“住院病历3个工作日之内归档率≥90%”。
此外,《广东省2022年版实施细则》增加了对于病案管理委员会的工作要求,通过病案管理委员会在制定病案首页规范化填报技术指南等方面的工作,不断提高病案首页主要诊断编码正确率。
无论是信息化建设本身,还是各环节的管理,《广东省2022年版实施细则》均对数据的利用放在重要位置,希望通过对数据指标的追踪和分析,及时了解医院运营情况和制定改进方案。