为提高门诊医疗服务质量,保障医疗安全,国家卫生健康委办公厅于近日印发了《医疗机构门诊质量管理暂行规定》(以下简称《规定》)。《规定》根据《医疗质量管理办法》,并结合医疗机构门诊工作实际情况制定,自2022年6月6日起施行。
《规定》共36条,适用于二级及以上医疗机构门诊质量管理,不含急诊、发热门诊、肠道门诊、互联网门诊。门诊质量管理按照相关要求规定,运用现代科学管理方法,对门诊服务要素、过程和结果进行管理与控制,以实现门诊质量持续改进的过程,主要包括医务人员出诊管理制度、号源管理制度、预检分诊制度、门诊医疗文书管理制度、多学科(MDT)门诊制度、特需门诊制度、门诊转诊制度、门诊手术管理制度、以及门诊突发事件应急处理制度等。
其中,明确提出要加强门诊病历质量控制及推动门诊电子病历的使用。
第二十三条 医疗机构应当加强门诊病历等医疗文书管理,将门诊病历与患者唯一身份标识关联,开展门诊病历点评及质量控制工作,保障门诊病历内容客观、真实、准确、及时、完整、规范。门诊诊断应当区分主要诊断及其他诊断。
第二十四条 医疗机构应当推动门诊电子病历使用。使用门诊电子病历的,应当采用卫生健康行政部门统一的疾病诊断、手术操作编码库,按照《电子病历应用管理规范(试行)》有关规定建立、记录、修改、使用、保存和管理门诊电子病历信息,确保患者诊疗信息完整、连续并可追溯。
住院病案质量已受到大多数医疗机构的重视,门诊病历同样作为医疗活动的信息载体,是监测和评价门诊医疗质量的依据,也是司法裁决的重要凭证。但从目前情况来看,门诊病 历受到的重视程度远远不够。根据国家卫生健康 委发布的2018年《国家医疗服务与质量安全报告》的数据显示,开展住院病案终末形式质控的医院占调查总数的85.81%,而开展门诊病历质控的医院仅占调查总数的32.01%。加强门诊病历质量管理对规范门诊医疗行为、改善医疗服务、提高医疗质量具有重要意义。
一、 门(急)诊电子病历要求
1、门(急)诊电子病历首页可由患者个人信息数据库自动生成。包括患者姓名、性别、身份证号、出生日期、民族、婚姻状况、职业、工作单位、住址、药物过敏史等项目。在患者再次门诊就诊时,能够更新患者信息(如婚姻状况、职业、工作单位等)并留有历史记录。
门诊病历记录页面楣栏处应注明医疗机构名称、患者姓名和病案号。
2、门(急)诊病历记录应当由接诊医师在患者就诊时及时完成。门(急)诊病历记录分为初诊病历记录和复诊病历记录。
初诊病历记录内容应当包括就诊时间、医疗机构名称、科别、主诉、现病史、既往史,阳性体征、必要的阴性体征和辅助检查结果,诊断及治疗意见等。
复诊病历记录内容应当包括就诊时间、医疗机构名称、科别、主诉、病史、必要的体格检查和辅助检查结果、诊断、治疗处理意见等。
3、门诊健康体检记录应当包括医疗机构名称,体检时间,简要病史,内科、外科、五官等系统体格检查情况,化验及辅助检查结果,体检结论及健康建议,相关医务人员数字认证签名等。
4、抢救危重患者时,应当录入抢救记录。
5、急诊留观记录是指急诊患者因病情需要留院观察期间的记录。应当重点记录患者观察期间病情变化、所采取的诊疗措施及效果,并注明患者去向。 6、门(急)诊电子处方内容应包括医疗机构名称、患者姓名、性别、年龄、科别、病案号、费用分类(医保、自费等)、临床诊断,所开药品通用名称、剂型、剂量和用法等。 急诊、儿科、麻醉药品、精神药品等特殊处方,需按照有关规定设标识区分。 7、门(急)诊辅助检查报告单是指患者门(急)诊期间所做各项化验、检查结果的记录。内容包括医疗机构名称、患者姓名、性别、年龄、病案号、检查项目、开单日期、检查日期、报告日期、检查结果等。
二、 门诊病历的质控工作
(一)成立三级质量控制管理
各级医疗机构病案质量控制应由一级科室、二级形成职能部门(质量控制科)、三级医院病案管理委员会组成。
一级质控由接诊医师按门诊病历书写基本要求进行自我质控;
二级质控即科室级质控, 由临床科室组织建立门诊病历质量检查小组,每月抽查每位出诊医师2份以上门诊病历进行自查并 将检查结果提交上级管理部门;
第三级质控即院级质控,医院组建门诊病历质控专家组对病历进行抽查,专家组的成员是由临床科室推荐的经过科班训练、熟悉门诊病历书写要求的副高职称以上的医师组成,每个临床科室均推荐一名医师参与,目前已形成由40位医师组成的门诊病历内涵质控专家组。通过建立多层级、全员参与的完整的质控体系,采取有约束力的措施,保证门诊病历质量。
(二)建立门诊电子病历评分标准
门诊患者可以分为初诊患者和复诊患者两类, 根据接诊不同类型患者对门诊病历书写的要求不同, 初诊患者的病历书写要求更高,应以以门诊电子病历项目为依据,按照《病历书写基本规范》的要求,结合初诊病历特点,制定首先制定针对初诊病历的检查标准和针对复诊患者病历的检查标准。
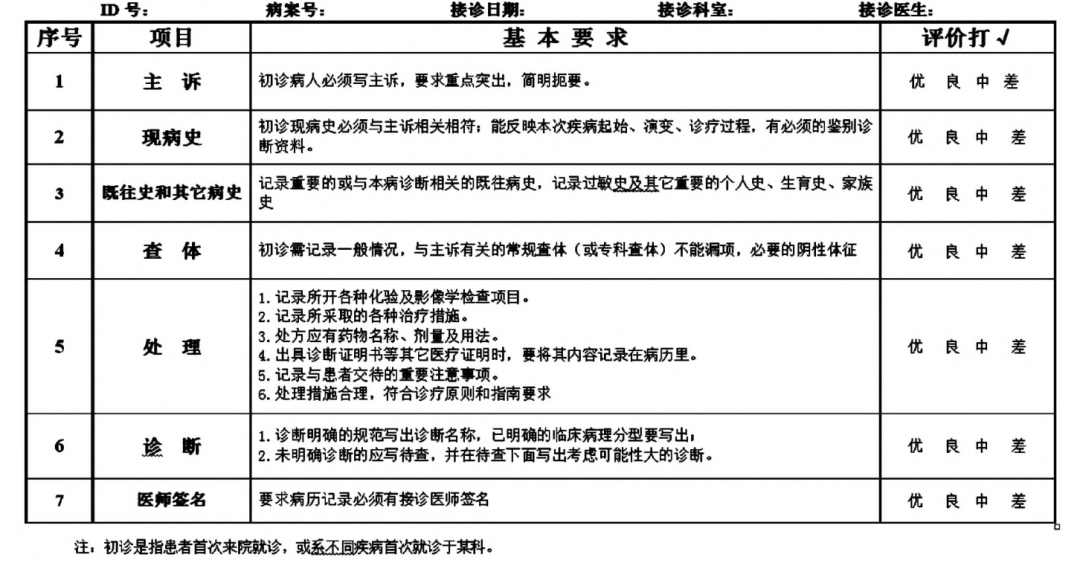
例如初诊病历检查表设单项否决项,初诊患者要求必须写主诉,且要求重点突 出简明扼要;现病史须与主诉相符,反应本次疾病起始、演变、诊疗过程;既往史记录与本诊断相关的既往病史以及过敏史、重要个人史等……

(三)完善质量控制体系
开展门诊病历填写培训,培训内容应对症下药,针对各科情况和易出现的错误,进行解读并提出良好解决方案。 门诊病历质控工作需要质控软件的支持,需充实门诊电子病历质控逻辑,以及完善指标录入的审核条件。 开展院内病案质量评比,以奖代罚。
(四)质控流程举例:
待抽取待查病历提交给质控专家,着重抽查首诊患者。按每月每科门诊人次数按比例随机抽取,每科 不低于30份病历,规模较小科室每位出诊医师不少于2份,要覆盖该科出诊的所有医师。
将抽取的病历列表提供给质控专家,手术科室与非手术科室内部交叉检查。采取单盲检查模式,专家知晓病的书写者,但不对被检查医师透露检查专家姓名。因为同一患者可能多次就诊,需在待查列表中标明 被检查病历书写日期。抽取一部分科室级的自查结 果作为院级质控的待查病历,以检验科室自查的效果,规范科室自查行为。
专家检查后填写《门诊病 历质量检查表》,根据要求对病历中的各项进行“优 良中差”的评价,最后对病历进行总评,并针对病历的优缺点写出点评意见。同时,专家可以推荐展出优秀病历、问题病历和有待改进病历,经过每月的质控专家组例会讨论确认后在院内进行展示,让其他医师学习优点,审视不足,共同进步。