《医院智慧服务分级评估标准体系》的试行通知在2019年就已经发布了,文件的发布旨在指导医疗机构科学规范地开展智慧医院的建设,逐步建立适合国情的医疗机构智慧服务分级评估体系。
为帮大家做好智慧服务分级评估工作,我们整理了在迎接智慧服务分级评估中的必须掌握的几个问题,供大家学习参考。
问题一览
1、医院智慧服务是什么?
2、智慧服务分级评估对象是什么?
3、智慧服务分级标准和特点是什么?
4、智慧服务分级是如何评定的?
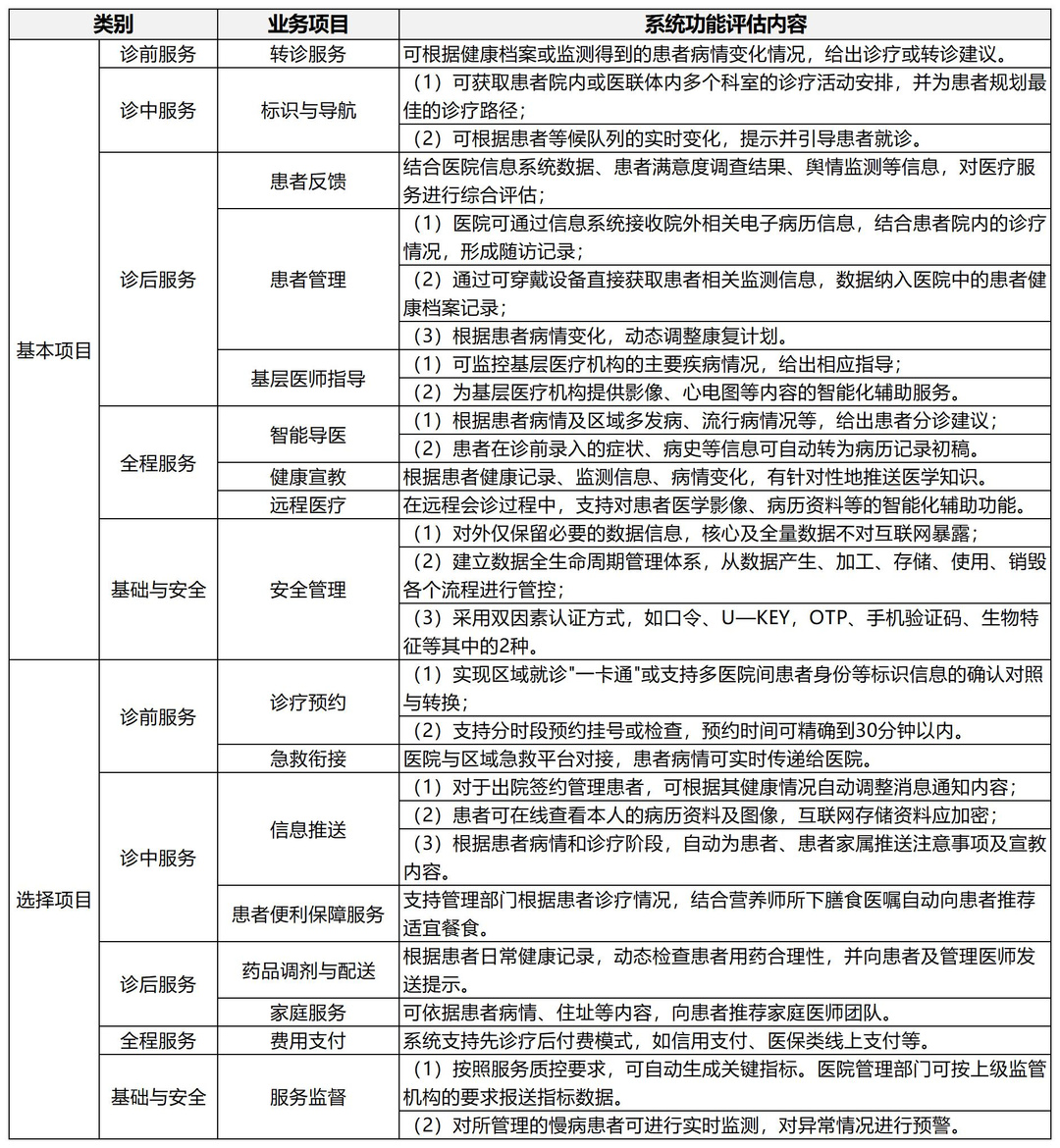
5、每个级别的具体项目要求和分数要求是什么?
6、智慧服务分级评估流程是什么?
1
医院智慧服务是什么? 医院智慧服务是智慧医院建设的重要内容,指医院针对患者的医疗服务需要,应用信息技术改善患者就医体验,加强患者信息互联共享,提升医疗服务智慧化水平的新时代服务模式。建立医院智慧服务分级评估标准体系(Smart Service Scoring System,4S),旨在指导医院以问题和需求为导向持续加强信息化建设、提供智慧服务,为进一步建立智慧医院奠定基础。 2 智慧服务分级评估对象是什么? 应用信息系统提供智慧服务的二级及以上医院 3 智慧服务分级标准和特点是什么? 标准主要分为0-5级共计6个等级,具体评价内容包括5大类,17个评估项目,涵盖患者诊前、诊中、诊后各环节。具体评价内容主要呈现以下三个特点: 标准内容逐层细化 随着级别升高,同一评估项目要求逐渐精细化。例如在诊前服务的“预约诊疗”项目,3级和5级都对分时段预约的时间提出了要求,3级要求分时段预约挂号或检验、检查,预约时间可精准到1小时以内,5级则进一步细化到30分钟以内,预约时间更加精准化。 应用范围逐级扩大 在满足患者院内就诊各环节的需求下,将诊疗服务向区域拓展,合理利用线上资源,实现急救衔接、转诊服务、患者管理、处方审核,基层医师指导等内容,助力区域平台和医疗体发展。以诊前服务的“急救衔接”为例,3级要求实现患者院前信息能及时通知到医院应急值守人员;4级要求院内与院前系统的数据对接,并可将特殊急救能力及项目(如心梗、脑梗)信息上传至区域急救平台;5级进一步要求医院与区域急救平台对接,患者病情可实时传递给医院。 智能化要求逐级增加 智能化是智慧服务的高级要求,通过获取患者信息,智能地向患者提供诊疗辅助,如预约安排参考、动态急救安排建议、调整信息推送、在线咨询服务等。以全程服务的“智能导医”为例,3级要求支持患者使用移动设备查询科室、医师、出诊信息等;4级要求系统可根据患者历史诊疗情况、检查、治疗安排等,给出分诊建议;5级进一步要求根据患者病情及区域多发病、流行病情况等,给出患者分诊建议。 4 智慧服务分级是如何评定的? 医院智慧服务的分级评估,采用的是定量评分、总体分级的方式。 定量评分 定量评分是针对医院中各个环节的医疗业务信息系统进行评估,共有5类17个评估项目。 单个项目综合评分=功能评分×有效应用范围评分; 功能评分是指按照0-5级每一个评估项目对应的功能要求和评估内容,达到相应评估项目的功能状态,确定评估项目得分; 有效应用范围评分是指该项目在医院中的实际应用比例。 总体分级 总体分级是查看总分、基本项目完成情况、选择项目完成情况来评定。 总分是指局部应用情况各项评分的总和,且不低于相应级别最低总分标准; 基本项目完成情况是指:相应等级规定的基本项目全部达标,部分项目应用范围80%以上; 选择项目完成情况是指:相应等级选择项目至少50%达标,部分项目应用范围50%以上。 5 每个级别的具体项目要求和分数要求是什么? 针对每一个等级,《评估标准体系》中给出了不同数量的基本项目和选择项目,以及选择项目当中需要完成的量,还有最低总分标准。 每个级别对应的业务项目和评估内容不同,我们将《医院智慧服务分级评估标准体系(试行)》中的内容做了整合,各个医院可按照自己的实际需求 1级内容 2级内容 3级内容 4级内容 5级内容 6 智慧服务分级评估流程是什么? 该评估流程主要分为5个步骤。第一,定目标,根据医院实际情况确定评级目标;第二,进行数据填报。在国家健康委医院管理研究所网站地址登录http://sjzx.niha.org.cn,进行数据填报并等待平台进行数据及功能审核。第三,根据目标和数据填报情况进行医院自评分析,根据自评分析情况制定工作计划,做相应整改。第四,整改完成后再次自评,持续优化。第五,提交正式评级申请,等待专家评估定级。





