深化医保支付方式改革是保障群众获得优质医药服务、提高基金使用效率的关键环节,是深化医疗保障改革、推动医保高质量发展的必然要求。
如何把改革落实到位?2021年9月,第一批6家试点医院启动DRG付费试运行。2022年12月1日起,133家公立机构DRG正式实施DRG付费。
作为国家DRG付费30个试点城市之一,身处西安市的西安市第九医院在新时期主动求变,并基于DRG开展了一系列改革措施,包括运营管理精益化改革和信息系统升级。实践中,医院不断加强信息化建设,将DRG、运营管理及信息系统相结合,从病案首页质控,到控费管理闭环,再到优化绩效评价体系,全面推动DRG支付方式改革在医院的落地。
通过改革,医院取得明显成果——病案首页数据更加完整准确、分组更加精准、医保沟通有数据支撑、内部管理实现降本增效。未来,医院将持续改进,借力信息化积极推动DRG落地医院,助力高质量发展。
医院推进DRG改革的重要意义
首先,医保支付制度改革(DRG付费支付)是推动医保高质量发展,促进供给侧结构性改革,维护参保人权益,保障群众获得优质医药服务,充分发挥医保资金资源的效益和效率,更好保障参保人员权益,增强医保对医药服务领域的激励约束作用。减轻群众就医负担、增进民生福祉、维护社会和谐稳定的重大制度。
其次,提高医保资金的使用效率是关键。医院管理好相对有限的医保基金,将有限的医保基金用到刀刃上,大幅提高医保基金的使用效率,提高医保基金的抗风险能力。确保患者的自付医疗费用控制在其可接受的范围。提升患者满意度。
第三、DRG付费对医院的“管理水平、诊疗水平和运营水平”提出挑战。
医院需要理顺管理思路,以问题为导向,聚焦临床需要、合理诊疗、适宜技术等再造管理流程,制定相应的管理目标,明确管理措施及管理目标。增强医保对医药服务领域的激励约束作用。
如何发挥临床路径规范诊疗行为,提升诊疗水平,更好保障参保人员权益,是医院需要高度重视的。
运营管理方面,公立医院重业务、不重管理;重投入,不重产出是普遍存在的现象。各公立医院运营管理起点低,管理人才匮乏,运营管理程度良莠不齐。近年来,国家卫健委经济管理年活动提出业财融合,三级公立医院绩效考核也注重数据质量(7项考核指标数据来源于病案首页,14项考核指标的数据来源于财务统计报表),可以看出,国家对运营管理越来越重视。医院需要建立运营管理体系,进行人、财、物等资源整合,明确管理职责,培养运营管理人才,提升医院运营管理效率。提高广大医院职工的获得感,最终提升医务人员的满意度。
基于DRG的医院运营管理精益化策略
首先,医院运营管理要做好顶层设计,包括管理理念的创新、流程再造,管理目标确定等,为医院管理模式的创新铺平道路。
二是在成本管控方面,以病种成本管理控制为管理目标,结合病种的特点及历史成本,建立成本管理中心,细化控制单元,成本管控落到实处。
三是,转变管理思路,推行个性化并符合医院实际的临床路径,通过临床路径管控,加强病种成本管控。
DRG实行同城同病同价,医院需要对自身成本进行合理控制,才能进入良性竞争发展的轨道。医院在优化成本的过程中,要注重对医疗水平以及医疗服务质量的保证,进行细致化、精确化的成本管理,尤其是在药品及医疗设备等的供应过程中,对供应链系统进行建设可以减少采购过程中产生的成本。这可以使得医院在运营管理中不断降低成本,在医院成本管理体系的建设过程中,要充分考虑正常运转所需要的成本,要采用先进的管理理念和管理技术来降低成本。
最后,通过信息化手段,进行精细化成本管控。
医院信息化按照“顶层设计、科学规划、分步实施”进行信息化建设5-10年规划,构建以“电子病历““智慧服务”“智慧管理”三位一体的智慧医院系统。实现信息系统一体化、服务智能化、管理精细化、科研教学数字化、医疗服务区域化、信息互联互通标准化。利用信息技术不断优化医疗服务流程和服务模式,强化临床各业务系统应用的广度和深度。逐步通过信息化建设,如AI技术、智能机器人等先进技术的应用,提升医院诊疗能力,内科外科化、外科微创化、微创精细化,减少患者的痛苦,提高老百姓福祉。真正体现“生命至上、人民至上”,始终护佑人民群众健康安全。
成本控制对医院来讲是一个系统工程,医院管理的方方面面都涉及成本控制的内容,需要我们关注好每一个细节,通过全体职工的共同努力来做好成本控制工作。医院通过对各类成本尤其是病种成本的梳理,通过信息化建设,对各成本进行精细化管控,优化管控流程,达到真正降低成本的目的。目前各公立医院信息化孤岛现象严重,信息达不到互联互通。需要整合信息化平台,将数字变成能为管理所用的数据。
医院DRG改革中的问题及解决方案
面对DRG改革实际工作中的问题,西安九院是如何应对的呢?
一、原有首页质控依靠人工模式,效率低,存在反复沟通与数据返修中,借DRG付费改革之风,将病案首页质控前置到医生环节,提前规避多数质控问题。临床医生对主要诊断和主要手术操作的准确填写,影响疾病和手术操作编码的准确性,是该病例能否正确入组的关键因素。因此在医生填写病案首页过程中实时提供病案首页质控服务,及时提醒医生对应的病案首页评分、必填项缺失、逻辑校验、DRG分组提示、编码缺陷信息等问题,并提供正确建议,提升医院人员填报病案首页的水平。
二、做好控费管理闭环。通过事前定标、事中控制、事后分析,助力合理控费。针对事中控制,通过事中质控集成分组结果指标,对于可能存在费用超支病例及时预警,协助临床医生及时了解并干预;针对事后数据分析,通过病例的DRG分组分布与费用结构以及DRG组的盈亏分析,重点关注同一DRG病组不同科室费用盈亏情况,比较科室差异,把控管理中的可改善节点,实现医疗资源的合理消耗。
三、医院将DRG融入绩效改革。结合DRG各指标,重新对临床诊疗活动给出新的考核机制,建立基于DRG的绩效考核体系。促进医院从纯粹工作量的考核转变为工作量+工作质量的立体考核,实现“优劳优得”,有效激励医务人员的工作积极性,并对其诊疗行为进行正向引导。
信息化助力医院DRG改革
DRG付费改革在医院的顺利推行,其每个环节几乎都与医院的信息化建设密不可分。管理好病案首页及医保结算清单是核心。充分使用作业成本法叠加信息技术,可以帮助医院更好地完成成本核算,提升成本分析及控制的全面性和精准性,并有效推动业财融合。医院不仅能够实现降本增效,还可以进一步提高精细化管理。

结合当前医院管理运行机制以及医保支付机制的重大变化,西安九院设计出一套以DRG为主线索,综合考虑运营、成本、质量、效率、管理等各项因素的绩效考核管理体系,并联和望海康信根据设计思路建立医院的绩效分配系统。包括薪酬制度改革信息化系统及DRG管理相关信息化系统(病案首页质控、智能编码、DRG评价、DRG分组管理及DRG费用管控)。
一、通过薪酬制度改革信息化系统的搭建,能够搭建与实现科学的薪酬制度分配体系、激活医院高质量发展新动力。积极探索符合医院实际的,以主要体现岗位职责和知识价值的薪酬体系,实行以岗定责、以岗定薪、责薪相适、考核兑现的,促进医院高质量发展的薪酬分配体系。采用RBRVS+DRG+KPI分配模式,利用信息化手段,使管理由粗放型向精细化转型,提升医院科学管理水平。目前该项目正在顺利进行中,计划明年6月落地实施。
二、通过DRG管理相关信息化系统的搭建。利用DRG管理手段有效提高医疗质量,降低费用成本,缩短住院天数,减少诱导性医疗费用支付,也为医疗质量的评估提供了一个科学的、可相互比较的分类方法,从而达到费用的控制,提高工作绩效的目的。对院级、科室级、病组级效能对比、治疗覆盖面、收治难度变化趋势,能够分析医院优势学科、优势病种、弱势学科、弱势病种等,做好学科建设指导;对重点病组费用结构分析;病组极值天数分析;病组费用极低极高分析;科室级、院级盈亏进行分析;提升医保基金使用效率,确保医保基金安全。
三、医院还将积极探索将DRG病案首页数据应用于医务人员的评价。医保结算清单是医院向医保部门申请费用结算时提交的数据清单,是DRG/DIP的重要数据来源。病案首页质量及医保结算清单质量至关重要。
为提升病案首页质控,医院首先以提升“病案首页”“医保结算清单”双首页的数据质量为核心,对医生进行逐科逐病种的一对一培训,对医保从业人员进行服务能力提升培训,配备编码员并对其进行培训以提升编码准确性。其次,搭建的病案首页信息化质控系统,智能编码信息化质控系统、以全面提升病案首页质量、提升编码准确率等。
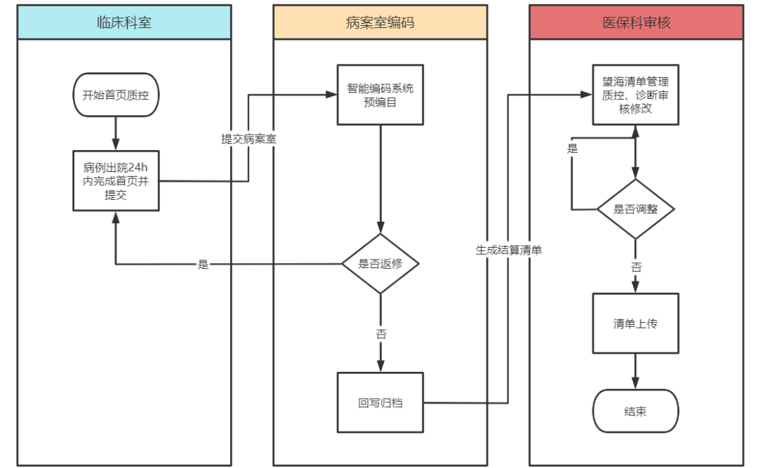
医院结合智能编码系统构建院内病案首页质控、编码、清单质控、上传全流程。流程如下:

效果与启示
首先,病案首页数据的完整性、准确性以及病案原始数据内涵质量的严谨性对DRG的分组十分关键。通过信息化加持,西安九院的病案首页质量明显得以提升。
其次,入组率较低及歧义分组占比较多的问题得以改善,分组更加精准。西安九院分组器采用CN及CHS两套模式,用于匹配国家卫健考核指标及国家医保付费改革。CHS分组器应用临床,病案编码员智能编码,医保办医保结算清单审核环节等是重中之重。医院与望海康信在项目前期联系医保端厂家进行了历史数据分组测算,采用清单上传反馈数据进行了两次分组方案调整,与中心分组一致性匹配度高,达到99.6%。鉴于分组情况,医院对临床科室、编码人员进行相应培训。通过系统辅助及人员培训后,数据情况较历史有较明显提升。2022年度1月-11月数据入组率从89%提升至97%,未分组(住院天数极值)情况减少,歧义病组1-8月每月平均150份,9月~11月逐步减少。编码准确率明显提升。

第三,数据分析有效助力医保沟通及医院内部成本管控。通过数据统计、分析对医院数据进行核查和问题定位,在已有问题的基础上给出优化改进建议,可以协助医院提高病案数据上传质量,提高DRG分组的准确性。同时,根据分组情况、费用结算情况,对市医保患者费用、病组结构、结余情况、科室盈亏等多个角度进行影响分析。一方面用于医院评估支付标准对医院的影响,为与医保沟通提供数据依据;另一方面为开展内部费用控制及成本控制提供依据。
最后,DRG可以促进绩效评价体系的优化。通过医院在“医疗能力”、“医疗服务效率”和“医疗安全”三方面的表现,根据各指标权重得出相应的绩效分值。基于DRG的绩效评价体系更加精益化,再保障医疗质量与安全的同时,可以提高医疗资源的使用效率,并有效激活医务人员积极性。
未来,医院的DRG改革工作中依然有两大重点工作。一是继续加强病案首页质量管控,组织编码填报相关培训,杜绝因病案质量造成的不入组或入组错误问题,同时核实首页中与其他系统数据对接字段的准确性,发现问题及时修正。二是DRG病组分类与传统科室归类不同,存在同一DRG进入多个不同科室的情况。因此,医院要从DRG病组科室费用差异角度分析DRG病组科室成本差异,分析同一医疗服务项目在不同执行科室间成本差异,找到流程和管控点。对于医院而言,虽然取得了一定成效,但DRG改革依然任重道远。医院将持续改进,借力信息化积极推动DRG落地医院,助力高质量发展。